Barium (atomic number 56) is a naturally occurring element found in mineral deposits around the world. It is rarely found in an elemental state but as a mineral such as barite or witherite. Barite (BaSO4) is often used in drilling fluids as a weighting agent. It has low solubility in water and acid. Because of this, guidelines have been put in place for barium around the use of barite. Barite itself is not considered to be toxic, but the barium ion can be toxic if found in its available form. Additionally barite is not mobile or bioavailable under most atmospheric, water or soil conditions, and does not undergo photolysis, abiotic or biotic oxidations to yield barium ions. Barium ions have a strong affinity for sulphate ions, so the amount of barium present will be dependent on sulphate availability.
All standard regulatory metals packages provided by Bureau Veritas will contain a value for barium, which undergoes a strong acid digestion. If this value is below the barium (non-barite) regulatory value, then no further action is required. If this value exceeds the barium (non-barite) regulatory value, then investigation may be required, especially if the ground has been or suspected of being drilled in the past. Barite is not readily digested in the strong acid digestion conducted on metals packages.
The analysis of Extractable Barium is the best measure of “available barium.” It maximizes the recovery of absorbed barium and minimizes the ICP interference from high concentrations of other cations. This method uses a CaCl2 solution to remove barite from the analyzing solution, providing a close figure to the available value of barium in a soil sample.
*Note that there are slightly different methods for analyzing extractable barium in BC that follow the same analytical
principle. Please inform your Customer Solutions Representative and include on any chain of custody forms if you are testing
for extractable barium on a BC site.*
The analysis of Barium on ICP using Fusion Extraction is the closest measure of total barium and is referred to as a “whole rock analysis.” Historically, this analysis has also been called “True Total Barium.” In this extraction method, barite becomes fully available in order to determine the overall barium concentration in a soil sample.
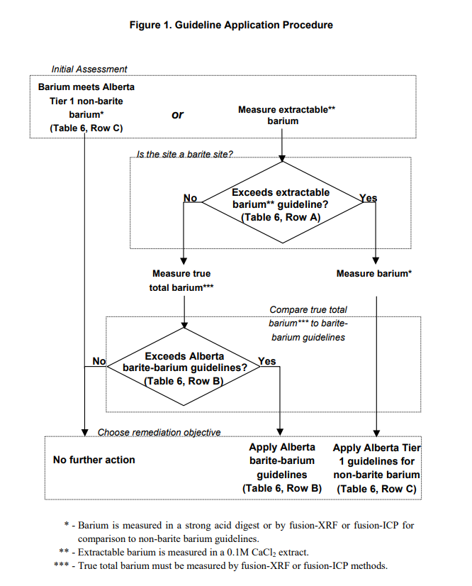
The below figure has been taken from the Alberta Tier 1 Guidelines for determining barium in soils.

Figure has been captured from page 69 of the linked page.
Most regulatory bodies have separate criteria for barium (non-barite) and barite-barium to compare each of these values. For more information on barium testing, please reach out to your Customer Solutions team member.